う〜ん
急に雨が降る事が増えて
洗濯のタイミングを迷ってしまう
洗濯物が溜まってきてしまった
ふくちゃんです
9月23日に西九州新幹線が開業
開業まであと38日になりました!!
乗車券の予約は1か月前からですが
事前申込は1か月1週間前からできます。
※ネットの場合は要 JR九州会員登録
9月23日乗車分は今日から事前予約が
できるのですが、申込上限数に達していて
申込できず
予約前におさらい
西九州新幹線の割引きっぷと
D&S列車 ふたつ星4047の料金をチェック!
D&S列車(デザイン&ストーリー列車)
ふたつ星4047(よんまるよんなな)概要
新幹線と同じ9月23日より運航開始!
武雄温泉駅→長崎駅コース(午前便)は
有明海沿いを走るコース
長崎駅→武雄温泉駅コース(午後便)は
大村湾沿いを走るコース
運航日は金、土、日、月、祝日
D&S列車はお高いイメージですが
ふたつ星はお手頃料金

ふたつ星の概要
(JR九州さんプレスリリースより)



詳細はJR九州さんHPをご覧ください。
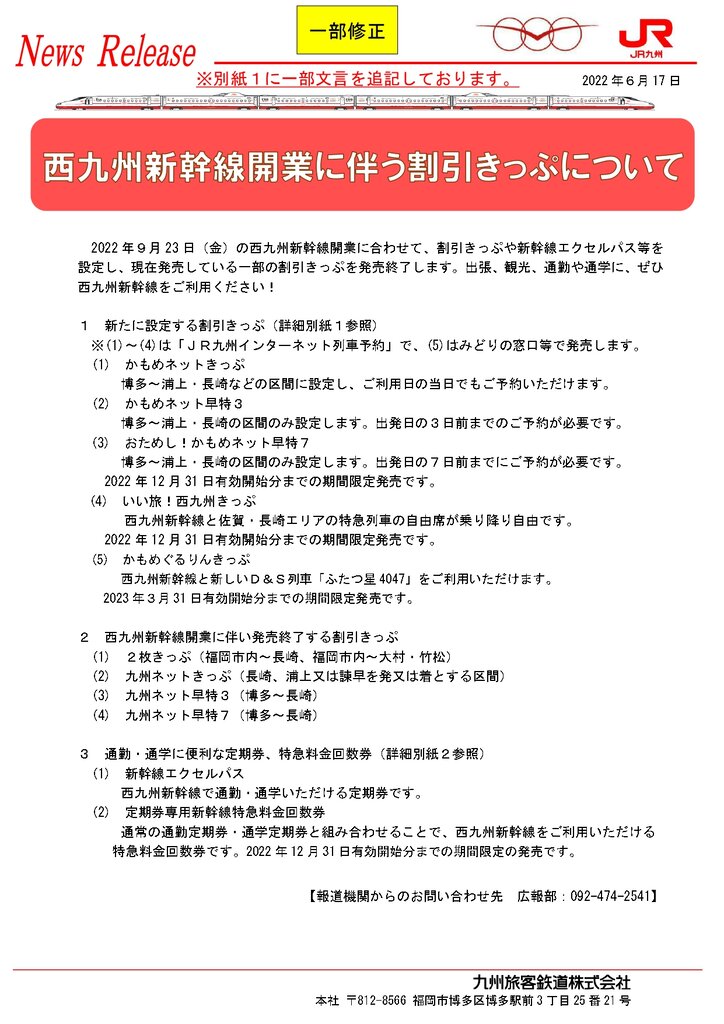
西九州新幹線の割引きっぷ概要
(JR九州さんニュースリリースより)




ふたつ星と新幹線に乗れる「かもめぐるりんきっぷ」
狙っているんですよぉ〜
きっぷが取れますように
急に雨が降る事が増えて
洗濯のタイミングを迷ってしまう

洗濯物が溜まってきてしまった
ふくちゃんです
9月23日に西九州新幹線が開業
開業まであと38日になりました!!
乗車券の予約は1か月前からですが
事前申込は1か月1週間前からできます。
※ネットの場合は要 JR九州会員登録
9月23日乗車分は今日から事前予約が
できるのですが、申込上限数に達していて
申込できず
予約前におさらい

西九州新幹線の割引きっぷと
D&S列車 ふたつ星4047の料金をチェック!
D&S列車(デザイン&ストーリー列車)ふたつ星4047(よんまるよんなな)概要
新幹線と同じ9月23日より運航開始!
武雄温泉駅→長崎駅コース(午前便)は
有明海沿いを走るコース
長崎駅→武雄温泉駅コース(午後便)は
大村湾沿いを走るコース
運航日は金、土、日、月、祝日
D&S列車はお高いイメージですが
ふたつ星はお手頃料金

ふたつ星の概要
(JR九州さんプレスリリースより)



詳細はJR九州さんHPをご覧ください。
西九州新幹線の割引きっぷ概要(JR九州さんニュースリリースより)




ふたつ星と新幹線に乗れる「かもめぐるりんきっぷ」
狙っているんですよぉ〜
きっぷが取れますように
